INTRODUCTION

Overview

A unified Payments Interface (UPI) is a system that powers multiple bank accounts into a single mobile application (of any participating bank), merging several banking features, seamless fund routing & merchant payments into one hood. It also caters to the “Peer to Peer” collection request which can be scheduled and paid as per requirement and convenience.

Goals

  1. Immediate money transfer through mobile devices 247365.
  2. Utility Bill Payments, Over Counter Payments, QR Code (Scan and Pay) based payments.
  3. Smartest mode of payment where one can actually send money from the smartphone at any point in time from any place.

Specifications

UPI’s core function is to support easy and secure money transfers between bank accounts. It does this by adding multiple bank accounts into a single mobile application, allowing for seamless fund transfers and merchant payments from one place. It also enables ‘peer to peer’ and ‘peer to merchant’ collection requests, which can be scheduled and paid as requested.

The UPI is said to be a safe and secure method of transferring money between two parties and eliminates the need to transact with physical cash or through a bank. OQPay observes the market trend the offers properly defined solutions to the market for consumption.

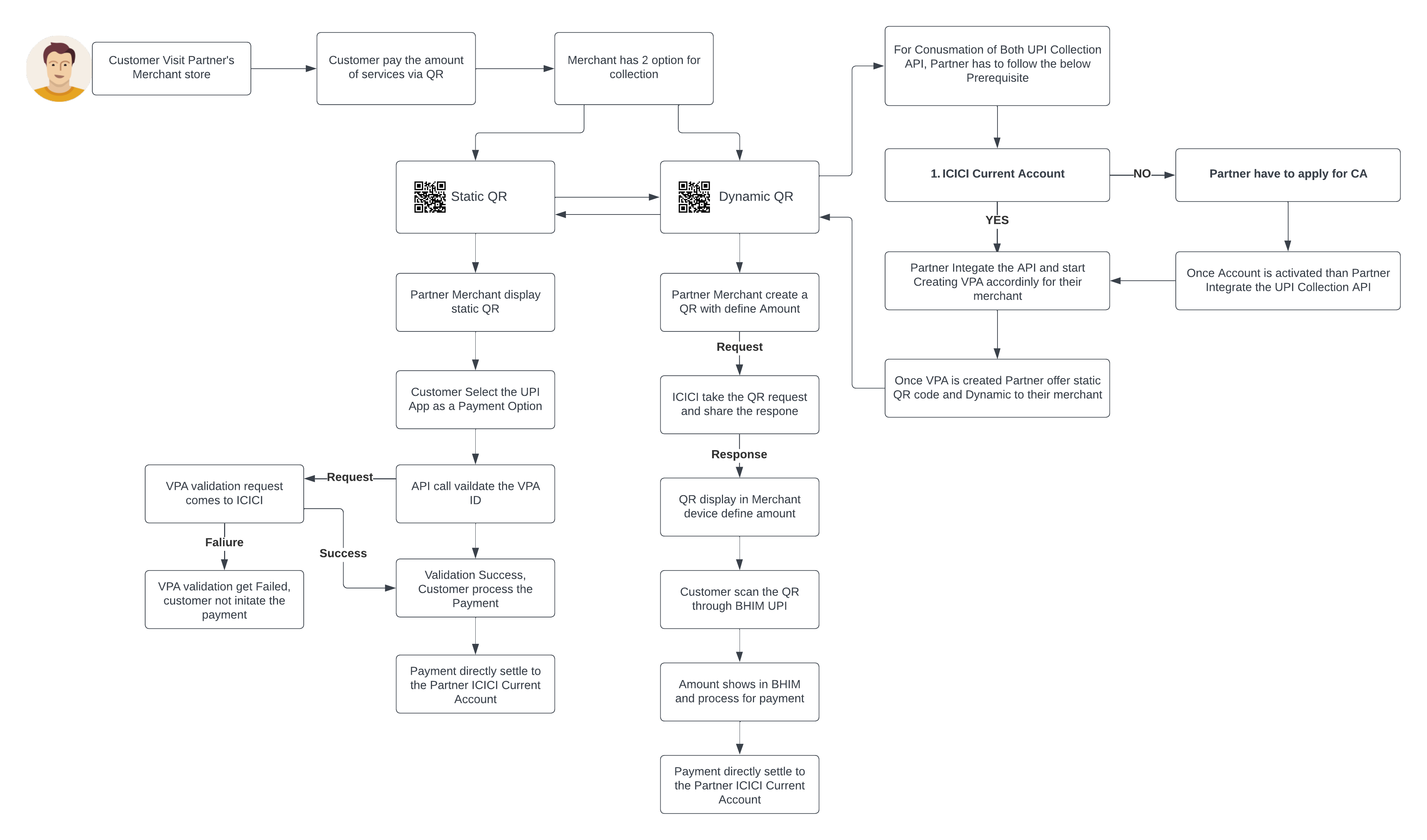
1. Dynamic QR

Dynamic QR offers a solution where the merchant is in control of the amount paid through the QR code. A merchant can generate the dynamic QR code from their Billing System for a specific order/bill and must pass the order-specific information such as Order ID, Order Amount, etc. while generating the code. The user can scan this QR to make a payment and the merchant can check the transaction status.

Dynamic QR code helps enterprise accept contactless and error-free in-store payments from users using UPI enable devices.

Advantages of Dynamic QR:
  • Each QR code generated by a merchant for an order is unique
  • The merchant has control over the order amount and the user cannot change it while scanning the QR code from any app
  • It can be easily displayed to a customer on a mobile device
  • It facilitates payment through any UPI app.
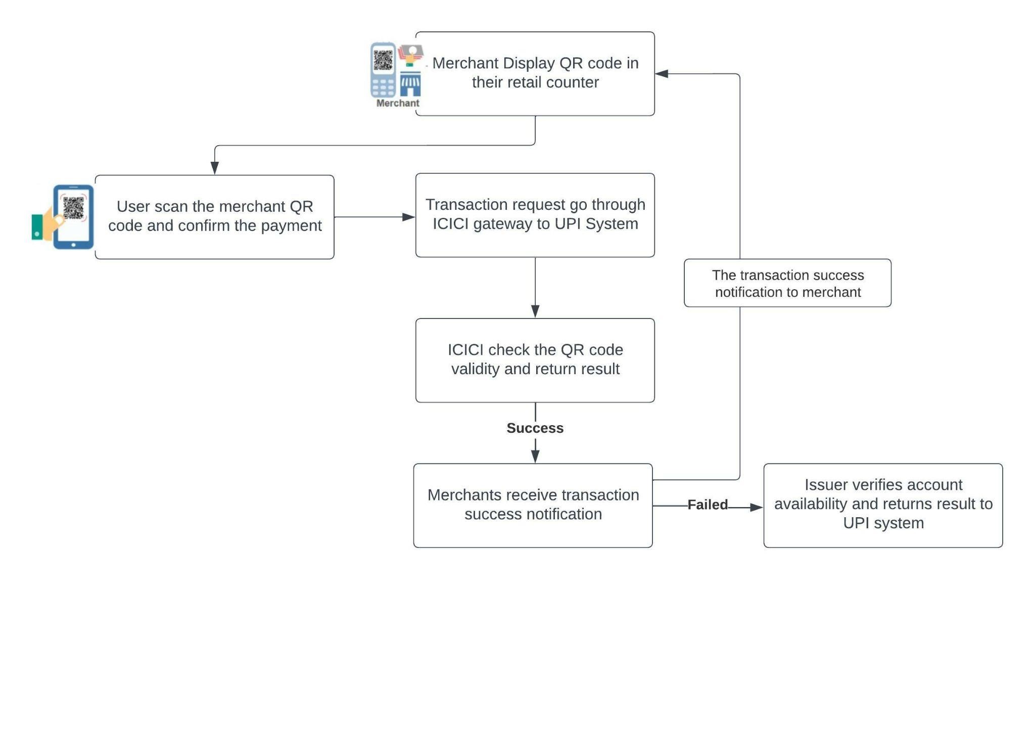
Process of Dynamic QR:
2. Static QR

Static UPI QR codes are distinctive and typically used in day-to-day transactions by merchants; once established, they cannot be modified. For instance, when someone registers on a UPI platform (such as PhonePe, Google Pay, or Paytm), they receive a QR code that is unique and cannot be duplicated after it has been produced.

Advantages of Static QR:
  • Each QR code generated by a merchant for an order is unique
  • The merchant has control over the order amount and the user cannot change it while scanning the QR code from any app.
  • It can be easily displayed to a customer on a mobile device
Process of Static QR:
Process Flow:

API integration Flow for OQPay

  1. For the consumption of UPI collection API, Partners need to have an ICICI current account.
  2. All the UPI collection amounts would be settled in partners provided ICICI CA.
  3. Partner can also create their merchant VPA accordingly or generate the QR by their own business name.
  4. After successful onboarding and completion, the API integration partner can generate Static and dynamic QR.

Did this page help you?     Yes    No